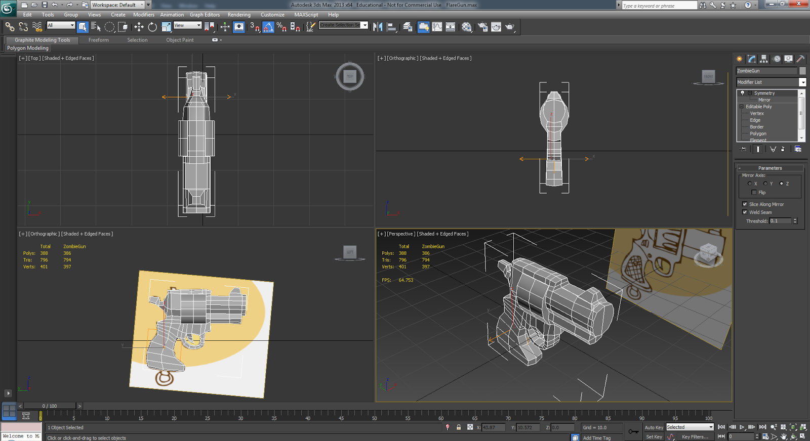
We had strict restrictions set for this project which included:
- 800 Triangle Limit.
- 64x64 Diffuse Texture
- 128x128 Specular Texture
- 256x256 Normal Map
To begin with I started off by simply modelling the gun over the concept art, trying to keep the shape and cartoony nature of the pistol. I found the most challenging part to be in keeping the shape of the barrel and chamber, as in order to keep their roundness they made use of a lot of triangles.
After I was done with that I UV mapped the pistol, then created a higher poly one so that I could bake a base normal map from.
I then used Ndo to add additional details to the normal map, before baking a diffuse texture afterwards. I then added colour and then took the texture into dDo to add Ambient occasion and some more minor details.
Below is the gun with the high res textures:
And here it is after I compressed the textures down to their low res size:
Overall I enjoyed the project as it let me experiment with the benefits of different texture sizes, and how big the texture really needs to be in order to get the detail. Although it hurt me to compress the textures down, I can see the benefit of it especially for a low poly game with less details.
Edit: Render in Marmoset Toolbag:
Edit: Render in Marmoset Toolbag:





















